
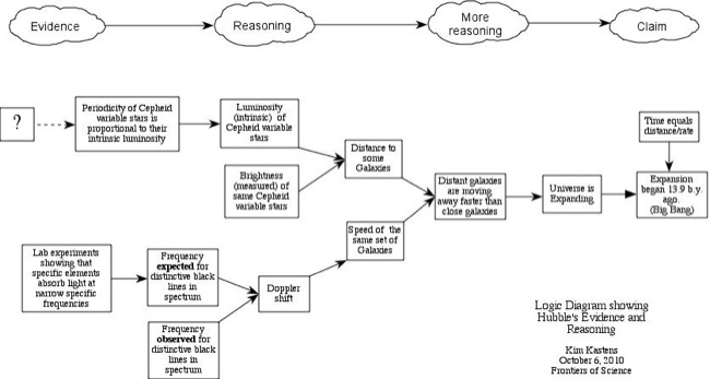
View Original Image at Full SizeLogic diagram showing evidence behind Hubble's claim of expansion of universe
Image 26475 is a 447 by 837 pixel WebP
Uploaded:
Nov2 10
Last Modified: 2010-11-02 18:56:46
Permanent URL: https://serc.carleton.edu/download/images/26475/logic_diagram_hubble.webp
The file is referred to in 1 page
Provenance
Kim Kastens, Lamont-Doherty Earth Observatory
ReuseThis item is offered under a Creative Commons Attribution-NonCommercial-ShareAlike license
http://creativecommons.org/licenses/by-nc-sa/3.0/ You may reuse this item for non-commercial purposes as long as you provide attribution and offer any derivative works under a similar license.